|
|||||||
|
|
|
![]() |
|
|
Strumenti |
|
|
#1 |
|
Bannato
Iscritto dal: Mar 2004
Città: Roma
Messaggi: 2682
|
[DATABASE] Domandina urgente circa cardinalità di una relazione
Ciao,
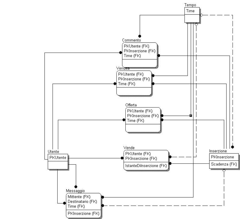
per il progetto dell'esame di base di dati mi trovo a dover realizzare il DB di un piccolo sistema di aste online (una versione della baia molto semplificata). Considerando queste due entità: UTENTE: che rappresenta gli utenti iscritti al sistema e vendono o comprano oggetti INSERZIONE: rappresenta gli oggetti messi in vendita dagli utenti. Poi ho una relazione chiamata VENDE che lega insieme UTENTE e INSERZIONE (in pratica associa alcuni utenti ai prodotti che vendono). In UTENTE ci saranno sia utenti venditori che utenti acquirenti. Volendo gestire i feedback che gli acquirenti danno ai venditori circa il loro comportamento durante la vendita di un particolare oggetto (in pratica l'utente acquirente può dire al termine della vendita se il venditore siè comportato in maniera corretta, scorretta o neutra). La relazione FEEDBACK_VENDITORE coinvolgerà: UTENTE, UTENTE (in maniera ricorsiva) e INSERZIONE. In pratica un utente acquirente dà un feedback ad un utente venditore in relazione ad una ed una sola determinata inserzione. Per quanto riguarda la cardinalità secondo voi va bene così? 1) Sul braccio che và da UTENTE a FEEDBACK imposto (0, n) perchè un utente acquirente può lasciare minimo 0 feedback (non ha ancora comprato nulla) e massimo n feedback (ha comprato più oggetti). 2) Sul braccio da FEEDBACK ad UTENTE imposto sempre (0, n) in quanto un utente venditore può aver ricevuto minimo 0 feedback (ancora non ha venduto alcun prodotto oppure il prodotto non è ancora stato ricevuto dall'acquirente che non ha ancora rilasciato il feedback) e massimo n (perchè potrebbe aver venduto n oggetti) 3) sul braccio da FEEDBACK ad INSERZIONE imposto (1,1) in quanto un feedback è riferito ad una ed una sola inserzione messa in vendita. Per rendere più chiaro allego immagine, nello schema allegato la situazione è un po'più complessa perchè gestisco sia i feedback che gli acquirenti danno ai venditori mediante una relazione, sia il viceversa...ma alla fine il discorso non cambia. ![]() Per favore ditemi se va bene...ho pochissimo tempo Ultima modifica di D4rkAng3l : 16-02-2008 alle 16:44. |
|
|
|
|
|
#2 | |
|
Senior Member
Iscritto dal: May 2004
Città: Londra (Torino)
Messaggi: 3692
|
Quote:
Per motivi analoghi ai precedenti, potrebbe non esistere Feedback per un'inserzione... almeno fino a che non e' stata venduta.
__________________
Se pensi che il tuo codice sia troppo complesso da capire senza commenti, e' segno che molto probabilmente il tuo codice e' semplicemente mal scritto. E se pensi di avere bisogno di un nuovo commento, significa che ti manca almeno un test. |
|
|
|
|
|
|
#3 | |
|
Bannato
Iscritto dal: Mar 2004
Città: Roma
Messaggi: 2682
|
Quote:
Te come lo faresti? Grazie Andrea |
|
|
|
|
|
|
#4 |
|
Senior Member
Iscritto dal: May 2004
Città: Londra (Torino)
Messaggi: 3692
|
No, quella e' giusta, avevo scritto prima che pubblicassi il disegno.
Pero' non so bene per le 3 in alto. Quando avevo studiato il la semantica del modello ER, per quanto riguarda le relazioni, la chiave primaria (che sia fisica, che sia logica poco importa) si poteva dedurre direttamente dalle entita' che vi insistevano. Tu dovrai per forza mettere almeno il tempo nella chiave primaria (fisica o logica, non importa ripeto). Non ve l'hanno fatta mai modellare l'entita' tempo? Quando l'avevo studiata io era una tabella tratteggiata, che puntava a tutte le relazioni in cui il tempo serviva. Tratteggiata perche' poteva essere creata veramente, oppure poteva essere alla fine usato semplicemente un campo di tipo DATA, il cui tipo e' presente in tutti i Database. Nel tuo caso appunto commento, vendita e offerta, le cui PK dovrebbero contenere appunto il tempo in chiave. Come dire, il "tempo" in quelle 3 tabelle e' ben diverso dal "tempo" della tabella inserzione, o della tabella Feedback, che li' sarebbero usati come attributo.(Istante di pubblicazione, Istante dell'inserzione, etc.)
__________________
Se pensi che il tuo codice sia troppo complesso da capire senza commenti, e' segno che molto probabilmente il tuo codice e' semplicemente mal scritto. E se pensi di avere bisogno di un nuovo commento, significa che ti manca almeno un test. Ultima modifica di gugoXX : 16-02-2008 alle 17:16. |
|
|
|
|
|
#5 |
|
Senior Member
Iscritto dal: May 2004
Città: Londra (Torino)
Messaggi: 3692
|
A parte il tratteggio della tabella Tempo, intendo una cosa del genere
![]() Se noti la data ogni tanto va a finire sopra, ovvero tra i campi identificativi in questo modello (chiave), ogni tanto va a finire sotto, solo come attributo. Da te, indipendentemente dalla soluzione grafica, l'ho visto sempre solo "sotto", ovvero tra gli attributi non identificativi. Coem dire di nuovo, la DATA/ORA di un commento e' ben diversa dalla DATA/ORA di nascita dell'utente.
__________________
Se pensi che il tuo codice sia troppo complesso da capire senza commenti, e' segno che molto probabilmente il tuo codice e' semplicemente mal scritto. E se pensi di avere bisogno di un nuovo commento, significa che ti manca almeno un test. Ultima modifica di gugoXX : 16-02-2008 alle 17:37. |
|
|
|
|
|
#6 |
|
Bannato
Iscritto dal: Mar 2004
Città: Roma
Messaggi: 2682
|
quindi secondo te è giusto così?
|
|
|
|
|
|
#7 |
|
Senior Member
Iscritto dal: May 2004
Città: Londra (Torino)
Messaggi: 3692
|
Boh? Dipende da cosa vi hanno spiegato.
Ve l'hanno spiegata la differenza tra "Relazione identificativa" e "Relazione non identificativa"? Ovvero, campo di una tabella che punta ad un altra (foreign key) e che partecipa anche alla chiave primaria della tabella stessa (Relazione identificativa) oppure campo di una tabella che punta ad un altra (foreign key) ma che NON partecipa anche alla chiave primaria della tabella stessa (Relazione non identificativa) perche' e' solo un attributo? (Come per esempio la mia inserizione nella tabella Messaggio. L'insezione non e' identificativa, perche' per identificare univocamente un messaggio e' sufficiente la terna (UtenteA, UtenteB, istante ))
__________________
Se pensi che il tuo codice sia troppo complesso da capire senza commenti, e' segno che molto probabilmente il tuo codice e' semplicemente mal scritto. E se pensi di avere bisogno di un nuovo commento, significa che ti manca almeno un test. Ultima modifica di gugoXX : 16-02-2008 alle 17:42. |
|
|
|
|
|
#8 | |
|
Bannato
Iscritto dal: Mar 2004
Città: Roma
Messaggi: 2682
|
Quote:
|
|
|
|
|
|
|
#9 |
|
Senior Member
Iscritto dal: May 2004
Città: Londra (Torino)
Messaggi: 3692
|
Capisco.
A questo punto fai bene attenzione alle chiavi primarie delle tabelle e ai vincoli di unicita'. Come dire, la tua tabella di relazione "Vende", puo' essere costruita come una tabella in cui la PK e' formata dalle PK delle entita' a cui punta (Utente, Inserzione) mentre la tua tabella di relazione "Messaggio", NON puo' essere costruita come una tabella la cui PK e' l'insieme delle PK delle tabelle entita' a cui punta (Mittente, Destinatario, Inserzione) altrimenti vincoleresti un utente a mandare un solo messaggio per ogni inserzione.
__________________
Se pensi che il tuo codice sia troppo complesso da capire senza commenti, e' segno che molto probabilmente il tuo codice e' semplicemente mal scritto. E se pensi di avere bisogno di un nuovo commento, significa che ti manca almeno un test. |
|
|
|
|
|
#10 | |
|
Bannato
Iscritto dal: Mar 2004
Città: Roma
Messaggi: 2682
|
Quote:
|
|
|
|
|
|
|
#11 | |
|
Senior Member
Iscritto dal: May 2004
Città: Londra (Torino)
Messaggi: 3692
|
Quote:
Il modello ER dovrebbe essere autoesplicativo. Il progettista di DB disegna il modello ER, poi lo passa ad un operatore (che potrebbe anche essere una macchina), che senza tanta intelligenza lo trasforma in istruzioni SQL per creare il Database. Vabbe', se cosi' vi hanno insegnato fai pure...
__________________
Se pensi che il tuo codice sia troppo complesso da capire senza commenti, e' segno che molto probabilmente il tuo codice e' semplicemente mal scritto. E se pensi di avere bisogno di un nuovo commento, significa che ti manca almeno un test. |
|
|
|
|
|
|
#12 | |
|
Bannato
Iscritto dal: Mar 2004
Città: Roma
Messaggi: 2682
|
Quote:
|
|
|
|
|
|
|
#13 | |
|
Senior Member
Iscritto dal: May 2004
Città: Londra (Torino)
Messaggi: 3692
|
Come vuoi.
Magari quello che hai fatto e' una prima fase, e magari vi hanno richiseto solo quella, ma prima o poi si deve passare allo schema ER rigoroso. P.ES. Io prendo il mio ER, disegnato cosi' com'e' e lo passo all'automa che mi genera questo. E va gia' bene cosi' senza altri passaggi. Se ho usato bene le PK, e le FK mancano solo i campi, ma la struttura e' funzionale. Quote:
__________________
Se pensi che il tuo codice sia troppo complesso da capire senza commenti, e' segno che molto probabilmente il tuo codice e' semplicemente mal scritto. E se pensi di avere bisogno di un nuovo commento, significa che ti manca almeno un test. |
|
|
|
|
|
|
#14 |
|
Senior Member
Iscritto dal: May 2004
Città: Londra (Torino)
Messaggi: 3692
|
Una cosa pero' non ho capito.
Perche' dici che p.es la relazione "Feedback Acquirente" - "Inserzione" e' (1:1) e non una (0:1) Ovvero, se la risposta e' "Perche' penso di inserire il feedback in un secondo tempo, e quindi quando il feedback esistera' allora esistera' anche l'inserzione", allora perche' la relazione "Feedback Acquirente" - "Venditore" e' una (0:N) e non (1:N) ?
__________________
Se pensi che il tuo codice sia troppo complesso da capire senza commenti, e' segno che molto probabilmente il tuo codice e' semplicemente mal scritto. E se pensi di avere bisogno di un nuovo commento, significa che ti manca almeno un test. |
|
|
|
|
|
#15 |
|
Bannato
Iscritto dal: Mar 2004
Città: Roma
Messaggi: 2682
|
Perchè nelle specifiche del sistema prevedo che il feedback è obbligatorio, l'acquirente una volta ricevuto il pacco e controllata la merce dovrà obbligatoriamente rilasciare il feedback al venditore.
|
|
|
|
|
|
#16 | |
|
Senior Member
Iscritto dal: May 2004
Città: Londra (Torino)
Messaggi: 3692
|
Quote:
Se lasci 1:1 significa che per qualsiasi inserzione DEVE esserci un feedback, sempre. Anche per quelle non ancora vendute. Ma e' lana caprina, non penso che il professore si impunti.
__________________
Se pensi che il tuo codice sia troppo complesso da capire senza commenti, e' segno che molto probabilmente il tuo codice e' semplicemente mal scritto. E se pensi di avere bisogno di un nuovo commento, significa che ti manca almeno un test. |
|
|
|
|
|
|
#17 | |
|
Bannato
Iscritto dal: Mar 2004
Città: Roma
Messaggi: 2682
|
Quote:
|
|
|
|
|
|
|
#18 |
|
Senior Member
Iscritto dal: May 2004
Città: Londra (Torino)
Messaggi: 3692
|
Secondo me e' piu' giusto.
__________________
Se pensi che il tuo codice sia troppo complesso da capire senza commenti, e' segno che molto probabilmente il tuo codice e' semplicemente mal scritto. E se pensi di avere bisogno di un nuovo commento, significa che ti manca almeno un test. |
|
|
|
|
|
#19 |
|
Bannato
Iscritto dal: Mar 2004
Città: Roma
Messaggi: 2682
|
Lo sò che a te questa cosa non garba molto però come ti ho detto non ho proprio il tempo materiale per cambiare l'impostazione del tutto...voglio solo verbalizzare qualsiasi cosa mi metta...
Allora sono in fase di passaggio da schema ER a schema relazionale normalizzato...le relazioni ternarie presenti nelmio ER nel disegno dello schema relazionale le devo lasciare come nell'ER, giusto? (ovviamente inserendo le chiavi) Per le relazioni dei feedback la chiave sarà banalmente l'USER_ID dell'acquirente, del venditore e l'ID_OGGETTO dell'oggetto in questione. Per i messaggi invece che posso mandarne più di uno come fare? Per te qual'è migliore tra queste due soluzioni: 1) Imposto semplicemente un ID_MESSAGGIO per ogni messaggio (usando l'auto increment), quindi ci sarà un numeretto che mi identifica ogni messaggio 2) Se usassi solo USER_ID del mittente, USER_ID del destinatario, ID_OGGETTO non basterebbe perchè potrei mandare più messaggi relativi ad un'oggetto...potrei inserire nella chiave anche la data e l'orario ma così avrei una chiave formata da 4 campi e non mi pare un gran che carino.... Per te qual'è la strategia più decente? Grazie Andrea |
|
|
|
|
|
#20 | |
|
Senior Member
Iscritto dal: May 2004
Città: Londra (Torino)
Messaggi: 3692
|
Intendiamoci, non e' che non mi piaccia il modello.
Secondo me hai trovato entita' e relazioni corrette. Quote:
2 sarebbero sufficienti: Potrei modellare il fatto che ogni oggetto non possa ricevere piu' di un messaggio nello stesso istante. (Oggetto, Data) Oppure sempre con 2: Ogni utente puo' spedire un solo messaggio alla volta (Mittente, Data) Oppure con 3: Ogni utente puo' spedire un solo messaggio alla volta, riferito ad un singolo oggetto. Puo' pero' mandare piu' messaggi contemporaneamente, purche' riferiti ad oggetti diversi. (Mittente, Data, Oggetto) Oppure sempre con 3: Ogni utente puo' spedire un solo messaggio alla volta, per un altro utente. Puo' pero' mandare piu' messaggi contemporaneamente, purche' ad utenti diversi. (Mittente, Data, Destinatario) Sono tutte modellazioni fisiche valide, ma con 4 anche a me sembra eccessivo se non errato. L'errore starebbe nel considerare la variabilita' tra oggetto e destinatario, cosa che nel tuo modello non c'e'. Per ciascun oggetto c'e' un solo destinatario. Metterli insieme in chiave in una qualsiasi tabella che non sia quella della loro relazione diretta (vende) non ha senso. Non appena mi dici l'oggetto, so direttamente chi lo vende, non c'e' ambiguita'. Non c'e' necessita' di metterli entrambi insieme in una qualche chiave. Quindi, se adotti la prima soluzione avrai meno cose da spiegare o giustificare... Speriamo al professore non venga in mente di chiederti quindi piu' spiegazioni sulla chiave del feedback, per esempio. Penso che tu stia facendo l'errore che se hai una relazione, allora il campo deve per forza essere in chiave nella tabella figlia. Non e' cosi'. Esistono appunto le relazioni non identificative (le linee tratteggiate). Tanto per essere onesti: Quando avevo passato l'esame di basi di dati, io personalmente non l'avevo capito.
__________________
Se pensi che il tuo codice sia troppo complesso da capire senza commenti, e' segno che molto probabilmente il tuo codice e' semplicemente mal scritto. E se pensi di avere bisogno di un nuovo commento, significa che ti manca almeno un test. Ultima modifica di gugoXX : 16-02-2008 alle 21:24. |
|
|
|
|
|
| Strumenti | |
|
|
Tutti gli orari sono GMT +1. Ora sono le: 01:04.






















